中国电工网 - 电工行业门户网站 !

商业资讯: 行业动态 | 企业动态 | 新品速递 | 新闻报道 | 行业标准 | 技术资料 | 招标公告

你现在的位置: 首页 > 商业资讯 > 行业标准 > 分布式光伏发电工程技术规范
Q.biz | 商业搜索

分布式光伏发电工程技术规范

信息来源:voeoo.com   时间: 2025-01-24  浏览次数:259


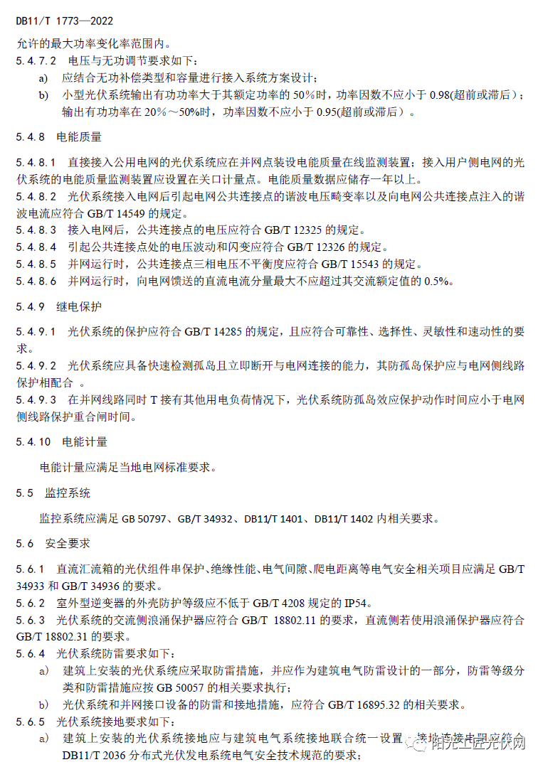
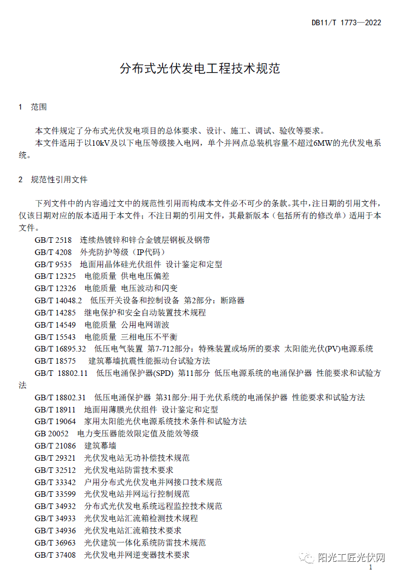
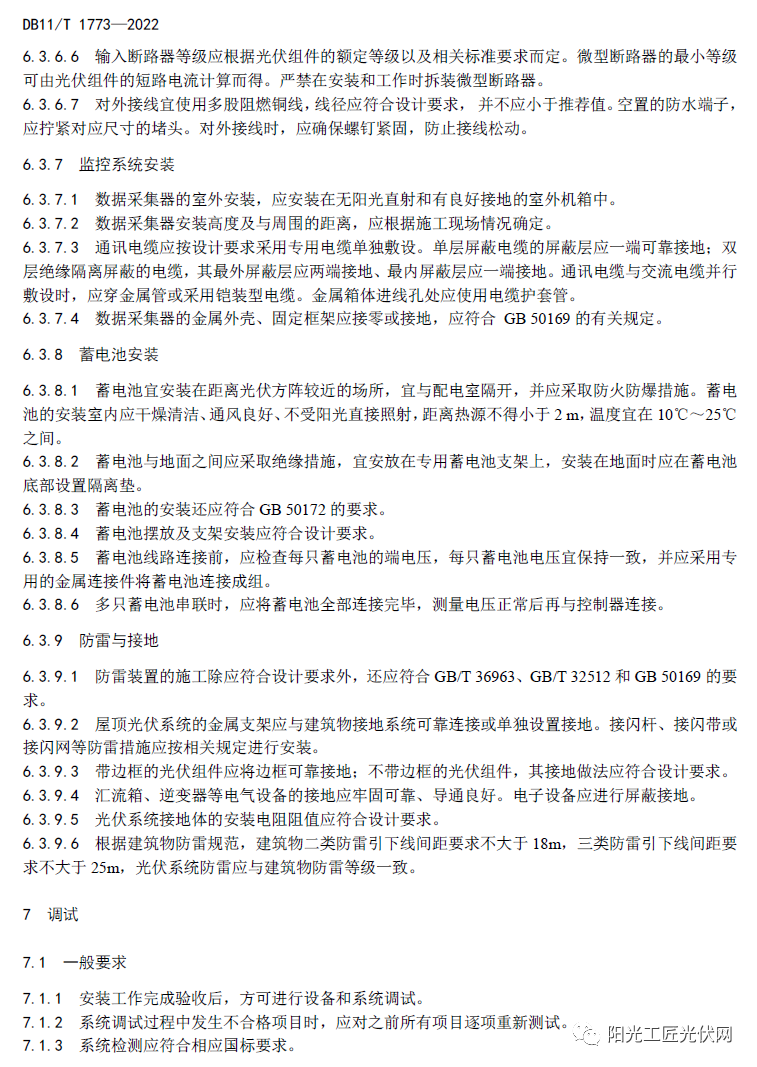
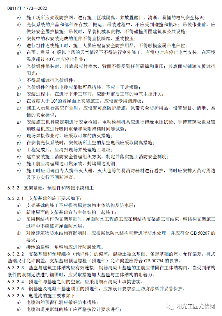
本文件规定了分布式光伏发电项目的总体要求、设计、施工、调试、验收等要求。

本文件适用于以10kV及以下电压等级接入电网,单个并网点总装机容量不超过6MW的光伏发电系统。




















































    ——本信息真实性未经中国电工网证实,仅供您参考